
量子效率测试仪
PL/EL一体机
Sinton硅片少子寿命测试仪
Sinton硅块少子寿命测试仪
绒面反射率测试仪
3D共聚焦显微镜
在线四探针方阻测试仪
全自动扫描四探针方阻测试仪
在线薄膜厚度测试仪
晶化率测试仪
Horiba显微共焦拉曼光谱仪
傅里叶红外光谱仪
霍尔效应测试仪
分光光度计
全光谱椭偏仪
Horiba椭圆偏振光谱仪
TLM接触电阻率测试仪
超景深显微镜
网版智能影像测量仪
全自动影像测量仪
卧式拉力机
电池片稳态光衰老化试验箱
电池片紫外老化试验箱
电池片拉脱力综合测试仪
外观检验台
湿漏电测试系统
组件实验室EL测试仪
紫外老化试验箱
稳态光衰老化试验箱
电流连续性监测系统
PID测试系统
旁路二极管测试系统
LeTID测试系统
反向电流过载系统
脉冲电压测试系统
绝缘耐压测试仪
接地连续性测试仪
绝缘耐压接地测试仪
湿热环境试验箱
湿冻环境试验箱
热循环试验箱
动态机械载荷测试机
静态机械载荷测试机
冰雹冲击试验机
引出端强度试验机
霰弹冲击试验机
抗划伤(切割)测试机
剥离试验机
万能材料试验机(单臂)
万能材料试验机(双臂)
光伏玻璃透过率测试仪
醋酸测试试验箱
交联度测试系统
二极管接线盒综合测试仪
落球冲击试验机
半自动四探针
全自动探针式台阶仪
多通道太阳能MPPT系统
Horiba稳瞬态荧光光谱仪
大面积钙钛矿方阻椭偏二合一测试仪
大面积钙钛矿影像显微二合一监测站
钙钛矿P1激光划线测试仪
钙钛矿在线PL测试仪
钙钛矿在线方阻测试仪
钙钛矿在线膜厚测试仪
钙钛矿工艺检测工作站
便携式EL测试仪
手持热成像测试仪
户外组件多通道测试系统
光伏逆变器电能质量测试仪
无人机EL检测仪
IV测试仪
IVEL分选机
26.34%!新一代双面TOPCon电池诞生,并推动钙钛矿/TOPCon叠层电池效率突破32.73%
日期:2026-03-13浏览量:925
隧道氧化层钝化接触(TOPCon)技术已经成为当前高效晶体硅太阳能电池的重要技术路线之一,并在产业化中快速发展。尽管TOPCon电池在规模化生产中已展现出较高效率,但其在器件结构方面仍存在进一步优化空间,特别是在前表面复合损失以及寄生光吸收方面。为进一步提升TOPCon电池效率,研究人员提出多种结构改进方案,其中包括双面TOPCon和指状局部接触结构。通过优化前后表面的钝化接触结构,可以降低界面复合并减少寄生吸收,从而提高电池的开路电压和光电转换效率。美能钙钛矿复合式MPPT测试仪采用AAA级LED太阳光模拟器作为老化光源,可通过多种方式对电池进行控温并控制电池所处的环境氛围,进行长期的稳定性能测试。
本文系统研究了多种TOPCon结构,包括传统TOPCon、双面TOPCon、指状TOPCon以及双面指状TOPCon结构,并通过器件仿真与实验验证相结合的方法,分析其效率潜力与损失机制。同时,在此基础上构建了高性能硅底电池,并进一步与钙钛矿顶电池集成,实现高效率钙钛矿/硅叠层太阳能电池。
不同TOPCon结构的效率潜力模拟
a. 四种TOPCon电池架构示意图;b. 计算得到的PCE极限和功率损失分析
研究通过Quokka 3软件模拟对比了四种TOPCon结构的理论效率潜力:
传统TOPCon结构(正面全覆盖硼发射极+背面全覆盖n型TOPCon)
双面TOPCon结构(正反两面全覆盖n型和p型TOPCon)
指状TOPCon结构(正面图案化n型TOPCon指+背面全覆盖p型TOPCon)
双面指状TOPCon结构(正反两面均为图案化TOPCon)
模拟结果显示,传统TOPCon的效率潜力最低,为26.75%,主要受限来自正面p+发射极非接触区域的复合。双面TOPCon通过替换掉硼发射极,效率潜力提升至27.29%,但正面全覆盖的多晶硅(n+)即使减薄到10纳米,仍存在明显的寄生吸收。指状TOPCon由于采用了图案化设计,大幅降低了正面寄生吸收,效率潜力达到最高的27.67%。有趣的是,双面指状TOPCon反而因为空穴收集效率下降和体复合增加,效率潜力降至27.13%。
从损耗分析来看,随着表面钝化的不断优化,电池的主要损耗机制正逐渐转向硅片的本征俄歇复合,这反映了当前钝化技术已接近材料物理极限。综合比较,指状TOPCon被认为是最具发展潜力的结构。
指状TOPCon电池的实验结果
a. 指状TOPCon太阳能电池结构示意图。(b) 正面图案化SiOₓ/多晶硅(n⁺) 和 (c) 背面双层SiOₓ/多晶硅(p⁺) 钝化接触的SEM图像。指状TOPCon电池的认证 (d) I-V和P-V曲线及 (e)EQE曲线。f. 多年来FBC TOPCon电池的PCE evolution图。g. 指状TOPCon电池的功率和自由能损失分析。封装的单电池指状TOPCon组件在(h)加速DH测试、(i) LID测试和(j) LeTID测试下的稳定性
基于模拟指导,研究制备了工业尺寸(335.5平方厘米)的指状TOPCon电池。其核心结构是:正面绒面上通过紫外激光和碱刻蚀形成约210微米宽的图案化SiOx / 多晶硅(n+)指状电极,覆盖Al₂O₃ / SiNₓ多层钝化减反膜;背面抛光面上则是全覆盖的双层SiOx / 多晶硅(p+)钝化接触。
该电池获得了26.34%的认证效率,关键参数为:开路电压743.2毫伏、填充因子85.0%、短路电流密度41.69毫安/平方厘米。相比传统的激光掺杂选择性发射极TOPCon电池(25.4%),指状TOPCon实现了24.1毫伏的电压增益和1.34个百分点的填充因子提升,这直接证实了正面复合得到有效抑制、载流子横向输运高效。
电流损失方面,0.55毫安/平方厘米的短路电流损失主要来自210微米宽的正面多晶硅指,与模拟预测的0.57毫安/平方厘米高度吻合。外量子效率曲线在短波(300-400纳米)和长波(1000-1200纳米)区域的下降也印证了这一损失来源。后续通过进一步窄化和减薄正面多晶硅指,有望进一步提升电流。
通过Quokka模拟进行损耗分析,结果显示正面区域的功率损耗极小(0.20毫瓦/平方厘米),证明了图案化设计和钝化叠层的有效性。第二大损耗来自背面双层p型TOPCon接触(0.52毫瓦/平方厘米),表明这是当前的主要性能瓶颈。最大损耗(0.77毫瓦/平方厘米)来自硅体区的载流子输运和复合,提示使用更高质量的硅片将是进一步提升效率的关键路径。
稳定性测试方面,封装的指状TOPCon组件表现优异:湿热测试(85°C/85%相对湿度)2000小时后效率衰减仅2.97%;光致衰减测试8个月后仍保持99.8%的初始效率;高温诱导衰减测试324小时后效率损失小于1.5%。紫外稳定性也同样出色。
正面n型TOPCon的优化
a. 圆滑金字塔的横截面SEM图像。 (b) 传统热场和(c)梯度热场下制备的多晶硅的俯视SEM图像。d. 梯度热场下制备的多晶硅的横截面SEM图像。e. 有和无梯度热场制备的多晶硅的拉曼光谱。f. 有和无梯度热场制备的SiOₓ/多晶硅(n⁺)钝化的绒面n型硅的注入水平依赖有效寿命。g. 电化学电容-电压法测量的磷掺杂浓度分布。h. SiOₓ/多晶硅(n⁺)钝化的绒面n型硅的J₀和iVoc随磷掺杂浓度的变化。i. 绒面n型硅上SiOₓ/多晶硅(n⁺)的ρc随磷掺杂浓度的变化
在正面绒面制备高质量的图案化n型TOPCon,关键在于三个方面的优化:绒面形貌、多晶硅结晶度和磷掺杂浓度。
传统碱制绒形成的尖锐金字塔,其峰谷处缺陷密度高、膜层沉积不均匀,且金属化时易受银浆腐蚀。研究引入了一种工业兼容的圆滑金字塔绒面处理工艺,显著降低了表面粗糙度,使SiOx/多晶硅(n+)沉积更均匀,同时有效防止了银浆腐蚀。重要的是,配合优化后的多层减反膜,圆滑化带来的反射损失几乎可以忽略。
针对多晶硅结晶度的提升,研究在低压化学气相沉积系统中开发了梯度热场技术。相比传统的单一热场,梯度热场大幅改善了炉管内温度均匀性,从而生长出晶粒更大、缺陷密度更低的多晶硅薄膜。拉曼光谱显示,梯度热场制备的多晶硅半高宽从11.9波数收窄至8.4波数,峰位向高波数移动表明内应力减小。相应地,样品的隐含开路电压从718毫伏提升到742毫伏,暗复合参数从10.1飞安/平方厘米降至1.0飞安/平方厘米。
磷掺杂浓度的优化则需要在钝化和接触性能之间取得平衡。通过调控扩散参数,研究实现了1.5×10²⁰到4.3×10²⁰/立方厘米的掺杂浓度变化。随着浓度从1.5×10²⁰增加到3.3×10²⁰/立方厘米,平均暗复合参数从7.2降至1.0飞安/平方厘米,隐含开路电压从726升至740毫伏。这归因于更高结晶度带来的掺杂效率提升,增强了场效应钝化。当浓度超过3.3×10²⁰后,暗复合参数反而上升,可能是缺陷生成或高温过程损伤了氧化硅界面层。接触电阻率则随掺杂浓度升高持续降低,在最佳浓度点达到0.61毫欧·平方厘米。综合优化后,正面非接触区域的总暗复合参数低至0.6飞安/平方厘米,为743.2毫伏的高开路电压奠定了基础。
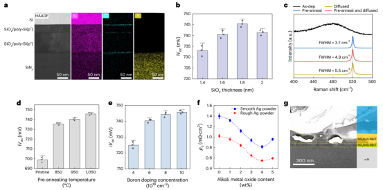
背面p型TOPCon的工程化设计
a. 双层SiOₓ/多晶硅(p⁺)结构的HAADF和EDX元素分布图像。b. 热生长SiOₓ厚度对双层SiOₓ/多晶硅(p⁺)钝化的平面n型硅iVoc的影响。c. 有和无预退火处理的硼扩散多晶硅薄膜的拉曼光谱。双层SiOₓ/多晶硅(p⁺)钝化的平面n型硅iVoc随多晶硅(p⁺)(d)结晶度和(e)硼掺杂浓度的变化。f. 双层SiOₓ/多晶硅(p⁺)的ρc随银浆中碱金属氧化物含量的变化。g. 火接触后双层SiOₓ/多晶硅(p⁺)结构的横截面SEM图像
背面p型TOPCon的制备难度远高于n型,主要是硼原子容易在氧化硅层中富集,损伤界面钝化。研究设计了一种双层结构:SiOx/多晶硅(p+)/SiOx/多晶硅(p+),核心是在两层多晶硅之间插入一层约1纳米厚的原位氧化SiOx中间层,用于抑制后续火过程中银结晶的穿刺。
系统优化表明,650°C原位热氧化生长的SiOx质量最佳,归因于其致密、近化学计量比的特性,能有效阻挡硼原子向界面扩散。SiOx厚度从1.4纳米增加到1.8纳米时,样品的隐含开路电压从733毫伏提升至745.4毫伏;超过2纳米后,因硼扩散减弱、场效应钝化下降,电压回落。
预退火处理对多晶硅结晶度的影响显著。1050°C预退火后,多晶硅结晶度大幅提升,且硼扩散后仍保持良好结晶性。相应地,样品隐含开路电压从698.9毫伏跃升至745.7毫伏,主要归因于高结晶度带来的掺杂效率提升,增强了场效应钝化。此外,高温预退火可能改善了氧化硅的化学计量并形成适度针孔,提供了额外的载流子传输路径,减轻硼对氧化硅的损伤。
硼掺杂浓度的优化同样呈现火山型曲线:从4×10¹⁹增至1×10²⁰/立方厘米时,隐含开路电压从725升至745.7毫伏;超过此浓度后,俄歇复合和硼相关缺陷导致性能下降。相比单层结构,双层结构由于能有效阻挡硼内扩散、减轻界面损伤,钝化性能显著提升:隐含开路电压从734提升至747毫伏,暗复合参数从6降至2.2飞安/平方厘米。
接触性能方面,研究开发了专用银浆。通过在玻璃粉中掺入碱金属氧化物,降低了熔点、改善了流动性,使接触电阻率逐步降低,在4%掺量时达到0.82毫欧·平方厘米。引入粗糙银粉后,进一步降至0.55毫欧·平方厘米。更关键的是,双层结构有效抑制了银结晶穿刺:扫描电镜图像显示,银结晶仅穿透外层多晶硅,被中间氧化硅层阻挡;而单层结构则观察到银大量穿透进入硅体。Quokka模拟估算背面接触暗复合参数仅5飞安/平方厘米,为高开路电压做出重要贡献。
钙钛矿/TOPCon叠层电池
a. 钙钛矿/TOPCon叠层电池结构示意图。b. 认证的J-V曲线。冠军器件的 (c) 稳定功率输出和(d)EQE曲线。e. 钙钛矿/TOPCon叠层电池的PCE evolution图。f. 封装的叠层电池在室温、氮气氛围、连续光照下的长期MPP跟踪
叠层电池的效率受限于底电池的开路电压和短路电流。传统TOPCon底电池开路电压偏低,而平面结构因陷光差导致电流受限。研究采用双面TOPCon作为底电池——正面全覆盖n型TOPCon、背面双层p型TOPCon,该底电池本身已实现24%的效率,开路电压741.3毫伏,且正面为绒面结构有利于陷光。
基于此,研究制备了单片钙钛矿/TOPCon叠层电池。冠军器件(1平方厘米)获得32.73%的认证效率,迟滞可忽略,最大功率点跟踪稳定输出32.3%。关键参数为:开路电压1.961伏、填充因子81.83%、短路电流密度20.40毫安/平方厘米。外量子效率测试显示钙钛矿顶电池贡献21.38毫安/平方厘米,TOPCon底电池贡献20.46毫安/平方厘米,与认证电流吻合。
从电压贡献来看,钙钛矿顶电池约贡献1.24伏,则底电池贡献0.72伏。1.961伏的总电压高于此前报道的钙钛矿/TOPCon叠层,与钙钛矿/硅异质结叠层相当。32.73%的效率也超越了现有已发表结果。
但电流仍受限:光学模拟显示,底电池正面和背面多晶硅分别造成0.97和0.49毫安/平方厘米的寄生吸收损失,这是后续优化的重点。
稳定性方面,封装的叠层电池在连续光照、室温、氮气氛围下进行最大功率点MPP跟踪,2000小时后仍保持80%的初始效率,展现出良好的运行稳定性。
本研究成功开发了指状TOPCon太阳能电池,通过正面图案化n型TOPCon指和背面全覆盖双层p型TOPCon的结构设计,实现了26.34%的认证效率。743.2毫伏的开路电压和85.0%的填充因子证实了优异的载流子选择性,湿热、光致衰减、高温诱导衰减测试均显示出色的可靠性。未来进一步提升的方向包括:继续窄化和减薄正面图案化n型TOPCon指以降低寄生吸收;背面采用局域减薄的p型TOPCon结构进一步降低复合损失。有望在量产中实现接近27%的效率。更重要的是,将双面TOPCon作为底电池,研究实现了32.73%的认证效率的钙钛矿/TOPCon叠层电池,且具有良好的运行稳定性。这一技术路线与现有工业生产线高度兼容,为下一代高效光伏技术提供了可规模化的解决方案。
钙钛矿复合式MPPT测试仪
联系电话:400-0086-690
美能钙钛矿复合式MPPT测试仪采用A+AA+级LED太阳光模拟器作为老化光源,以其先进的技术和多功能设计,为钙钛矿太阳能电池的研究提供了强有力的支持。
Ø 3A+光源,光源寿命10000h+,真实还原各场景实际光照条件
Ø 可选配恒温恒湿箱,满足IS0S标准
Ø 多型号电子负载可选,多通道独立运行
Ø 不同波段光谱输出可调:350-400 nm/400-750 nm/750-1150 nm均独立可控
美能钙钛矿复合式MPPT测试仪主要应用于成品钙钛矿单结,叠层成品电池稳定性测试。由于钙钛矿电池的输出特性易受光照、温度等环境因素影响,其最大功率点会频繁波动。MPPT控制器通过实时追踪并锁定最大功率点,能确保系统始终以最优功率输出。这不仅能最大化发电量,还能提升整个光伏系统的工作稳定性和经济性。
原文参考:Bifacial tunnel oxide passivating contacts for silicon and perovskite/silicon tandem solar cells with improved efficiency
相关产品








































































