
量子效率测试仪
PL/EL一体机
Sinton硅片少子寿命测试仪
Sinton硅块少子寿命测试仪
绒面反射率测试仪
3D共聚焦显微镜
在线四探针方阻测试仪
全自动扫描四探针方阻测试仪
在线薄膜厚度测试仪
晶化率测试仪
Horiba显微共焦拉曼光谱仪
傅里叶红外光谱仪
霍尔效应测试仪
分光光度计
全光谱椭偏仪
Horiba椭圆偏振光谱仪
TLM接触电阻率测试仪
超景深显微镜
网版智能影像测量仪
全自动影像测量仪
卧式拉力机
电池片稳态光衰老化试验箱
电池片紫外老化试验箱
电池片拉脱力综合测试仪
外观检验台
湿漏电测试系统
组件实验室EL测试仪
紫外老化试验箱
稳态光衰老化试验箱
电流连续性监测系统
PID测试系统
旁路二极管测试系统
LeTID测试系统
反向电流过载系统
脉冲电压测试系统
绝缘耐压测试仪
接地连续性测试仪
绝缘耐压接地测试仪
湿热环境试验箱
湿冻环境试验箱
热循环试验箱
动态机械载荷测试机
静态机械载荷测试机
冰雹冲击试验机
引出端强度试验机
霰弹冲击试验机
抗划伤(切割)测试机
剥离试验机
万能材料试验机(单臂)
万能材料试验机(双臂)
光伏玻璃透过率测试仪
醋酸测试试验箱
交联度测试系统
二极管接线盒综合测试仪
落球冲击试验机
半自动四探针
全自动探针式台阶仪
多通道太阳能MPPT系统
Horiba稳瞬态荧光光谱仪
大面积钙钛矿方阻椭偏二合一测试仪
大面积钙钛矿影像显微二合一监测站
钙钛矿P1激光划线测试仪
钙钛矿在线PL测试仪
钙钛矿在线方阻测试仪
钙钛矿在线膜厚测试仪
钙钛矿工艺检测工作站
便携式EL测试仪
手持热成像测试仪
户外组件多通道测试系统
光伏逆变器电能质量测试仪
无人机EL检测仪
光热真空老化试验箱
IV测试仪
IVEL分选机
实现效率31.4%的纹理化钙钛矿/硅叠层电池:溴功能化二元混合SAM增强电荷提取与界面钝化
日期:2025-12-15浏览量:860
单片集成的钙钛矿/硅叠层太阳能电池因其高效率与潜在的低成本优势,已成为突破单结电池理论效率极限(33.7%)的重要途径。在p-i-n型钙钛矿结构中,自组装分子(SAMs)作为可调控的空穴传输层,能够优化能级对齐、抑制界面复合,从而提升电池性能。然而,在工业化中广泛采用的纹理化硅衬底上,传统烷基链SAMs易发生团聚,导致覆盖不均匀,严重制约了叠层电池的效率与稳定性。美能钙钛矿复合式MPPT测试仪采用AAA级LED太阳光模拟器作为老化光源,可通过多种方式对电池进行控温并控制电池所处的环境氛围,进行长期的稳定性能测试。
近期研究发现,部分商用SAM材料中的微量杂质可能对电池性能产生意外影响。本研究系统探究了溴(Br)杂质在基于二苯并[c,g]咔唑的SAMs中的作用,并在此基础上设计出兼具共轭连接体与溴取代的混合SAM体系,显著提升了纹理化钙钛矿/硅叠层电池的电荷提取效率与界面稳定性。
溴杂质的发现与分子设计
A. 商用4PADCB的核磁共振氢谱中出现的溴代杂质信号。B. 纯相Bz-PhpPACz单晶结构显示C10位存在溴/氢共存现象。C. 不同Bz-PhpPACz/Bz-PhpPABrCz混合比例对单结电池性能的影响。D. 不同SAM在平滑ITO与粗糙FTO衬底上制备的电池填充因子对比。E. 在FTO上基于三种SAM的最佳单结电池电流-电压特性曲线。F. 钙钛矿在FTO与ITO上的表面形貌对比(扫描电镜图)
本研究以商用SAM材料4PADCB(C-4PADCB)为起点,通过¹H NMR谱分析发现其中存在微量溴代杂质4PABrDCB。进一步通过单晶X射线衍射证实,该杂质来源于分子中特定碳位(C10)的溴取代。这一意外发现解释了为何C-4PADCB在叠层电池中表现出优于纯共轭型SAM(Bz-PhpPACz)的性能。
基于此,研究团队合成了结构明确的溴代衍生物Bz-PhpPABrCz,并将其与Bz-PhpPACz按8:1体积比混合,形成“Mix”二元SAM体系。该设计融合了共轭连接体促进分子紧密堆积的优势,以及溴原子增强界面钝化与能级对齐的作用。
分子在纹理衬底上的行为与界面性质
A. 不同SAM在ITO/硅底电池上的表面覆盖因子及引起的功函数变化。B. 钙钛矿与不同SAM/ITO体系的能带对齐示意图。C. 分子密度随距离ITO表面高度的分布曲线。D. 分子动力学模拟展示不同SAM在ITO表面的吸附分布状态。E. 分子/ITO界面处的电荷密度差分图。F. DFT计算得到的分子堆叠能与界面相互作用能对比
覆盖度与能级排列
通过X射线光电子能谱(XPS)分析,Mix与Bz-PhpPACz在纹理化ITO/硅衬底上的覆盖因子显著高于C-4PADCB。紫外光电子能谱(UPS)显示,Mix引起更大的功函数下移(0.42 eV),有利于降低空穴提取势垒。密度泛函理论计算表明,溴原子的高电负性与分子偶极矩共同促进了这一能级调控。
分子堆积与吸附行为
分子动力学模拟显示,Mix在ITO表面上分布更均匀,而单一分子(如4PADCB或Bz-PhpPABrCz)则呈现聚集或无序排列。径向分布函数分析进一步证实,共轭连接体有利于形成有序的π-π堆积结构,而溴的引入可通过分子间相互作用调节堆积方式。
与钙钛矿的界面相互作用
DFT计算表明,Bz-PhpPABrCz与钙钛矿表面存在较强的相互作用,溴原子可与未配位的Pb²⁺形成弱配位键,有效钝化界面缺陷,促进电荷转移。
溴对钙钛矿结晶与薄膜质量的影响
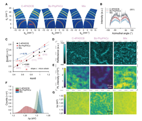
A. 不同SAM上钙钛矿薄膜的二维掠入射X射线散射图谱。B. 钙钛矿(001)晶面取向的方位角分布。C. 基于X射线衍射数据威廉森-霍尔图计算的薄膜微应变。D. 钙钛矿薄膜的光学反射成像图。E. 钙钛矿薄膜的光致发光空间分布图。F. 不同SAM上钙钛矿准费米能级分裂值的统计分布。G. 准费米能级分裂的空间分布映射图
晶体取向与应变
掠入射广角X射线散射(GIWAXS)分析显示,纯Bz-PhpPACz上沉积的钙钛矿呈现垂直于衬底的取向,而Mix体系则使晶体取向更均匀。Williamson-Hall方法分析XRD数据表明,Mix体系对应的钙钛矿薄膜晶格微应变最低(0.75),而纯Bz-PhpPACz和C-4PADCB分别为1.2和0.91。溴的引入可能通过卤素-卤素键的形成释放残余应力,从而减少薄膜褶皱。
光电性能与载流子动力学
绝对光致发光成像与准费米能级分裂(QFLS)测试表明,Mix体系钙钛矿薄膜具有更高的PL强度与更均匀的Δμ分布(1.32 eV),说明其界面质量更高、非辐射复合更少。
界面电荷转移与复合机制
A. 波长分辨瞬态表面光电压测试示意图。B. 在不同激发光子能量(对应硅体、硅前表面及钙钛层激发)下,基于不同SAM的叠层电池的瞬态光电压响应。C. 不同分子的静电势表面分布图
采用波长依赖的瞬态表面光电压(Tr-SPV)技术,在不同激发能量下(1.1 eV、1.5 eV、1.8 eV)研究了叠层结构中的电荷提取与复合动力学:
在1.1 eV(硅体激发)与1.5 eV(硅近表面激发)下,Mix样品表现出更高的SPV信号与更快的电荷分离,说明其界面钝化效果更好、非辐射复合更低。
在1.8 eV(钙钛矿激发)下,Mix样品在早期即出现明显的负向SPV“凸起”,对应空穴在ITO/SAM界面的快速提取,且几乎无正信号(电子陷阱积累),表明其界面陷阱密度显著低于其他体系。
叠层电池性能与稳定性
A. 电池截面结构示意图。B. 基于不同SAM的最佳叠层电池的电流-电压特性曲线及对应性能参数表。C. 叠层电池的外量子效率与光反射损失谱。D. 不同批次电池的开路电压与转换效率统计分布。E. 基于不同SAM的宽禁带单结电池在连续光照下的最大功率点跟踪稳定性测试结果
光电转换效率
基于工业级切克劳斯基(CZ)硅衬底,使用Mix SAM的钙钛矿/硅叠层电池实现了31.4%的最高效率(VOC=1.98 V,FF=77.9%,JSC=20.6 mA/cm²),显著优于C-4PADCB(30.0%)与纯Bz-PhpPACz(27.8%)体系。外量子效率(EQE)测试显示各子电池电流匹配良好。
稳定性
在氮气环境中对1.68 eV宽禁带单结电池进行最大功率点跟踪测试(45°C,1 sun LED照明),1000小时后Mix体系电池仍保持初始效率的97%,而C-4PADCB与纯Bz-PhpPACz分别降至82%与86%。在65°C高温下,Mix体系仍保持91%的初始输出,表现出优异的耐热与光稳定性。稳定性提升归因于共轭连接体带来的紧密分子堆积,以及溴原子对界面缺陷的持续钝化。
本研究发现并验证了在SAM分子中合理引入溴官能团与共轭连接体的协同优势。溴元素能够钝化界面缺陷、调节能级对齐、释放钙钛矿晶格应变;而共轭结构则促进了分子在粗糙纹理表面的致密、有序堆积,提升了覆盖度与电荷传输效率。两者结合形成的二元混合SAM,成功解决了纹理钙钛矿/硅串联电池中界面电荷提取与稳定性难题,最终实现了超过31%的光电转换效率。此外,研究也提醒了商业SAM材料中无意杂质可能对界面性能产生的显著影响,强调了材料纯度控制与分子设计的重要性。这项工作为面向产业化应用的钙钛矿/硅串联电池界面工程提供了重要的分子设计见解与材料解决方案。
联系电话:400 008 6690
美能钙钛矿复合式MPPT测试仪采用A+AA+级LED太阳光模拟器作为老化光源,以其先进的技术和多功能设计,为钙钛矿太阳能电池的研究提供了强有力的支持。
3A+光源,光源寿命10000h+,真实还原各场景实际光照条件
可选配恒温恒湿箱,满足IS0S标准
多型号电子负载可选,多通道独立运行
不同波段光谱输出可调:7.350-400nm/400-750nm/750-1150nm均独立可控
美能钙钛矿复合式MPPT测试仪主要应用于成品钙钛矿单结,叠层成品电池稳定性测试。由于钙钛矿电池的输出特性易受光照、温度等环境因素影响,其最大功率点会频繁波动。MPPT控制器通过实时追踪并锁定最大功率点,能确保系统始终以最优功率输出。这不仅能最大化发电量,还能提升整个光伏系统的工作稳定性和经济性。
原文参考:Enhanced charge extraction in textured perovskitesilicon tandem solar cells via molecular contact functionalization
相关产品









































































