
量子效率测试仪
PL/EL一体机
Sinton硅片少子寿命测试仪
Sinton硅块少子寿命测试仪
绒面反射率测试仪
3D共聚焦显微镜
在线四探针方阻测试仪
全自动扫描四探针方阻测试仪
在线薄膜厚度测试仪
晶化率测试仪
Horiba显微共焦拉曼光谱仪
傅里叶红外光谱仪
霍尔效应测试仪
分光光度计
全光谱椭偏仪
Horiba椭圆偏振光谱仪
TLM接触电阻率测试仪
超景深显微镜
网版智能影像测量仪
全自动影像测量仪
卧式拉力机
电池片稳态光衰老化试验箱
电池片紫外老化试验箱
电池片拉脱力综合测试仪
外观检验台
湿漏电测试系统
组件实验室EL测试仪
紫外老化试验箱
稳态光衰老化试验箱
电流连续性监测系统
PID测试系统
旁路二极管测试系统
LeTID测试系统
反向电流过载系统
脉冲电压测试系统
绝缘耐压测试仪
接地连续性测试仪
绝缘耐压接地测试仪
湿热环境试验箱
湿冻环境试验箱
热循环试验箱
动态机械载荷测试机
静态机械载荷测试机
冰雹冲击试验机
引出端强度试验机
霰弹冲击试验机
抗划伤(切割)测试机
剥离试验机
万能材料试验机(单臂)
万能材料试验机(双臂)
光伏玻璃透过率测试仪
醋酸测试试验箱
交联度测试系统
二极管接线盒综合测试仪
落球冲击试验机
半自动四探针
全自动探针式台阶仪
多通道太阳能MPPT系统
Horiba稳瞬态荧光光谱仪
钙钛矿P1激光划线测试仪
钙钛矿在线PL测试仪
钙钛矿在线方阻测试仪
钙钛矿在线膜厚测试仪
钙钛矿工艺检测工作站
手持式IV测试仪
便携式EL测试仪
手持热成像测试仪
户外组件多通道测试系统
光伏逆变器电能质量测试仪
无人机EL检测仪
大平台方阻+椭偏测试仪
大面积钙钛矿影像显微二合一监测站
IV测试仪
IVEL分选机
认证效率达24%,激光退火实现大面积钙钛矿组件的高效无损制备
日期:2025-12-01浏览量:185
钙钛矿太阳能电池在小面积电池中已实现超过27%的功率转换效率,展现出巨大的商业化潜力。然而,从实验室小面积电池向大面积组件的产业化推进过程中,传统热退火工艺面临关键瓶颈:为获得高质量晶体需要在惰性气氛中进行长时间退火,这与低成本、高通量的卷对卷生产工艺要求严重不符;若直接在环境气氛中进行退火,水氧分子又会迅速引发钙钛矿薄膜降解,导致晶体质量下降和性能衰减。美能钙钛矿复合式MPPT测试仪采用AAA级LED太阳光模拟器作为老化光源,可通过多种方式对电池进行控温并控制电池所处的环境氛围,进行长期的稳定性能测试。
本研究通过原位GIWAXS分析揭示了环境退火中的四阶段降解机制,并识别出关键的"无降解窗口期"(123±18秒)。基于此发现,我们开发了一种激光退火技术,利用高辐照度(20 W/cm²)在秒级时间内完成能量注入,既满足了晶体生长的能量需求,又避免了水氧降解的发生。该技术成功解决了钙钛矿组件在环境气氛加工中的核心难题,为实现高性能钙钛矿光伏组件的大规模制造提供了切实可行的技术路径。
环境气氛下热退火的局限性

(A) 钙钛矿薄膜在10分钟热退火过程中的原位GIWAXS图;(B) 3C、6-CsPbI₂、2H、4H、6H和PbI₂相沿qz方向的GIWAXS强度随时间演变。蓝色虚线圆圈表明PbI₂相的组成保持不变;(C) 环境条件下潜在的降解过程示意图。
传统热退火(TA)需在惰性气氛中长时间进行(数十分钟至数小时),不利于大面积连续生产。通过原位广角X射线散射(GIWAXS)分析,我们揭示了钙钛矿薄膜在环境气氛退火过程中的四阶段降解机制:
无降解窗口期(123 ± 18 秒):温度升至100°C,6H相逐渐增加,PbI₂相未变化,水氧尚未引发降解。
水降解阶段:H₂O分子破坏表面I⁻与Pb²⁺键合,导致FA⁺脱附并形成PbI₂。
稳定阶段:PbI₂层作为保护屏障,减缓水解降解。
氧降解阶段:O₂与富PbI₂表面反应生成碘酸铅[Pb(IO₃)₂],造成结构坍塌与空位缺陷。
即使缩短退火时间(STA),仍无法避免降解,且光电性能劣于TA电池。
激光退火抑制6H相积累
(A) 1分钟激光退火过程中的原位时间分辨GIWAXS图谱;(B) 热退火(环境无降解窗口阶段)和激光退火过程中3C:6H强度比随时间的变化;(C) 热退火和激光退火对钙钛矿相变不同影响的示意图;(D) 1分钟热退火和激光退火的原位GISAXS曲线图;(E) 热退火和激光退火过程中晶粒尺寸变化曲线
LA采用455 nm波长、20 W/cm²的辐照度,较TA(0.06 W/cm²)高两个数量级,可在约20秒内完成100 cm²薄膜处理。通过GIWAXS与GISAXS分析发现:
LA促使3C相快速形成并稳定,而δ-CsPbI₃、2H、4H和PbI₂相迅速减少。
6H相在LA过程中短暂上升后迅速下降,而在TA中持续积累。
3C:6H强度比在LA中达6.5(TA仅1.94),表明LA有效促进6H向3C相转变。
扫描电镜(SEM)和透射电镜(TEM)显示LA薄膜晶粒均匀、无PbI₂与孔洞,原子级图像进一步证实其具有典型的3C立方结构。
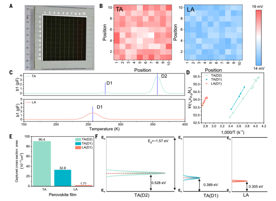
LA降低应变与缺陷
(A) 大面积钙钛矿薄膜被均匀划分为100个测量点;(B) 按(A)方法制备的TA和LA钙钛矿薄膜上100个测量点的乌尔巴赫能量测量值;(C) TA和LA器件的DLTS信号;(D) 用于识别TA和LA器件中陷阱的阿伦尼乌斯图;(E) 缺陷的相应俘获截面,代表能级俘获电子的概率;(F) 带隙内深能级陷阱的示意图
通过几何相位分析(GPA)和X射线衍射(XRD)发现,TA薄膜中PbI₂纳米团簇和中间相引起晶内应变,而LA薄膜应力显著降低。缺陷分析表明:
Urbach能量(Eᵤ):LA薄膜Eᵤ更低且分布均匀,TA薄膜边缘Eᵤ较高,反映其晶体质量不均。
深能级瞬态谱(DLTS):TA电池存在两个p型深能级陷阱(D1: 0.385 eV,D2: 0.528 eV),D2缺陷密度高达1.85×10¹⁷ cm⁻³;LA电池仅有一个浅陷阱(D1: 0.305 eV),捕获截面小30倍。
荧光性能:LA薄膜的PLQY达9.7%(TA为4.3%),载流子寿命延长至1.67 μs(TA为0.83 μs),表明非辐射复合被有效抑制。
电池光电性能与稳定性
(A) PSCs和PSMs的结构示意图;(B) 1.57-eV PSCs的功率转换效率;(C) TA和LA PSCs的填充因子损失计算;(D) TA和LA PSCs的准费米能级分裂计算;(E) 1.57-eV刚性PSM的认证效率;(F) 1.57-eV柔性PSM的认证效率;(G) 加速热稳定性寿命测试[85°C, 85%相对湿度,环境空气];(H) 连续最大功率点跟踪运行稳定性测试(光热稳定性)
基于LA和TA薄膜制备的PSCs和PSMs结构为:玻璃/PEN/ITO/MeO-2PACz/Al₂O₃/钙钛矿/PEAI/LiF/C₆₀/BCP/Ag。结果显示:
小面积PSCs(1.57 eV):LA电池PCE达26.2%(TA为24.0%),VOC和FF分别提升至1.20 V和85.8%,达到S-Q极限的89%。
大面积PSMs:100 cm²刚性与柔性组件认证效率分别为24.0%和20.7%,子电池效率分布更均匀。
稳定性测试:
在85°C/85%RH条件下,LA-PSM在864小时后保持85%初始效率,TA-PSM在504小时后仅剩65%。
在连续光照MPPT测试中,LA-PSM在1800小时后保持95%效率,TA-PSM仅维持950小时。
本研究开发了一种适用于常压条件下钙钛矿薄膜高质量后处理的激光退火技术,该技术能够快速输入能量,显著提升钙钛矿电池的性能和稳定性。在带隙为 1.57 电子伏特(PCE:26.2% vs 24.0%)和 1.67 电子伏特(PCE:22.6% vs 20.4%)的钙钛矿电池中,该技术的有效性得到了验证。对于 100 平方厘米的刚性和柔性钙钛矿太阳能组件,经认证的 PCE 分别达到 24.0% 和 20.7%,同尺寸组件的认证 PCE 分别提升 3.0% 和 5.0%。
该研究为大面积光伏电池提供了一种高通量、可规模化的后处理策略,为高性能钙钛矿太阳能电池和组件的产业化提供了商业可行的路径。激光退火工艺实现了常压条件下的高效制造,是钙钛矿太阳能技术广泛应用的一项变革性进展。
联系电话:400 008 6690
美能钙钛矿复合式MPPT测试仪采用A+AA+级LED太阳光模拟器作为老化光源,以其先进的技术和多功能设计,为钙钛矿太阳能电池的研究提供了强有力的支持。
▶ 3A+光源,光源寿命10000h+,真实还原各场景实际光照条件
▶ 可选配恒温恒湿箱,满足IS0S标准
▶ 多型号电子负载可选,多通道独立运行
▶ 不同波段光谱输出可调:7.350-400nm/400-750nm/750-1150nm均独立可控
美能钙钛矿复合式MPPT测试仪主要应用于成品钙钛矿单结,叠层成品电池稳定性测试。由于钙钛矿电池的输出特性易受光照、温度等环境因素影响,其最大功率点会频繁波动。MPPT控制器通过实时追踪并锁定最大功率点,能确保系统始终以最优功率输出。这不仅能最大化发电量,还能提升整个光伏系统的工作稳定性和经济性。
原文参考:Laser annealing enables rapid, degradation-free ambient processing of perovskite solar modules
相关产品










































































