
量子效率测试仪
PL/EL一体机
Sinton硅片少子寿命测试仪
Sinton硅块少子寿命测试仪
绒面反射率测试仪
3D共聚焦显微镜
在线四探针方阻测试仪
全自动扫描四探针方阻测试仪
在线薄膜厚度测试仪
晶化率测试仪
Horiba显微共焦拉曼光谱仪
傅里叶红外光谱仪
霍尔效应测试仪
分光光度计
全光谱椭偏仪
Horiba椭圆偏振光谱仪
TLM接触电阻率测试仪
超景深显微镜
网版智能影像测量仪
全自动影像测量仪
卧式拉力机
电池片稳态光衰老化试验箱
电池片紫外老化试验箱
电池片拉脱力综合测试仪
外观检验台
湿漏电测试系统
组件实验室EL测试仪
紫外老化试验箱
稳态光衰老化试验箱
电流连续性监测系统
PID测试系统
旁路二极管测试系统
LeTID测试系统
反向电流过载系统
脉冲电压测试系统
绝缘耐压测试仪
接地连续性测试仪
绝缘耐压接地测试仪
湿热环境试验箱
湿冻环境试验箱
热循环试验箱
动态机械载荷测试机
静态机械载荷测试机
冰雹冲击试验机
引出端强度试验机
霰弹冲击试验机
抗划伤(切割)测试机
剥离试验机
万能材料试验机(单臂)
万能材料试验机(双臂)
光伏玻璃透过率测试仪
醋酸测试试验箱
交联度测试系统
二极管接线盒综合测试仪
落球冲击试验机
半自动四探针
全自动探针式台阶仪
多通道太阳能MPPT系统
Horiba稳瞬态荧光光谱仪
钙钛矿P1激光划线测试仪
钙钛矿在线PL测试仪
钙钛矿在线方阻测试仪
钙钛矿在线膜厚测试仪
钙钛矿工艺检测工作站
手持式IV测试仪
便携式EL测试仪
手持热成像测试仪
户外组件多通道测试系统
光伏逆变器电能质量测试仪
无人机EL检测仪
大平台方阻+椭偏测试仪
大面积钙钛矿影像显微二合一监测站
IV测试仪
IVEL分选机
效率为25.1%的倒置钙钛矿太阳能电池中实现了高稳定性
日期:2025-11-14浏览量:165
钙钛矿太阳能电池(PSCs)在效率与稳定性之间常存在权衡问题。化学惰性低维(CLLD)卤化金属酸盐界面因其结构中引入低反应活性的大体积阳离子,有望同时实现高导电性与高稳定性,但其制备面临两大挑战:一是低反应活性阳离子难以与底层三维(3D)钙钛矿反应形成低维结构;二是其前驱体在正交溶剂(如乙腈)中溶解度低,难以通过传统方法制备。美能钙钛矿复合式MPPT测试仪采用AAA级LED太阳光模拟器作为老化光源,可通过多种方式对电池进行控温并控制电池所处的环境氛围,进行长期的稳定性能测试。
本文提出一种选择性模板生长(STG) 策略,利用传统亚稳态低维界面作为模板,通过有机阳离子交换过程,驱动更稳定的CLLD界面生长。该方法成功克服了传统半前驱体(HP)和全前驱体(FP)方法的局限性,无需高反应活性阳离子,也不依赖前驱体在乙腈中的高溶解度。
界面工程现状与挑战
界面工程是优化钙钛矿太阳能电池性能的关键技术,目前主流的界面材料由有机大体积阳离子与卤化物阴离子构成。根据与3D钙钛矿的反应性,这些大体积阳离子可分为两类,却各自存在明显缺陷:
高反应性大体积阳离子:如苯乙铵(PEA⁺)、正丁基铵(BA⁺)等,能轻松与3D钙钛矿反应形成“传统低维界面”。这类界面的导电性优于绝缘有机盐,但高反应性会导致电池稳定性大幅下降;
低反应性大体积阳离子:如3-(甲硫基)丙基铵(3MTPA⁺)、联苯-4-基甲基铵(BPMA⁺)等,不易与3D钙钛矿反应,通常只能作为“绝缘有机盐界面”使用。尽管稳定性强,但其极差的导电性严重限制了电池效率。
理想的CILD界面需同时具备低维结构的导电性和低反应性的稳定性,却因制备方法受限难以实现,半前驱体(HP)法因低反应性大体积阳离子与3D钙钛矿反应性极低而失效;全前驱体(FP)法受限于CILD界面材料前驱体在乙腈(ACN)等优选正交溶剂中溶解性差的问题,导致CILD界面的制备面临巨大挑战。
选择性模板生长(STG)策略
在三维钙钛矿上生长化学惰性低维界面的潜在溶液可加工策略
选择性模板生长策略的潜在机理
策略原理与流程
STG策略的核心是利用亚稳态二维钙钛矿层作为模板,通过有机阳离子交换实现CILD界面的可控生长,通过结构演化分析和DFT计算,揭示STG策略的内在机制,主要包括四个阶段:
模板层制备:在3D钙钛矿表面旋涂沉积亚稳态二维(2D)PA₂PbI₄(PA为苯铵离子)作为模板层。
中间相形成:将目标低反应活性阳离子(如PiEA²⁺、BPMA⁺等)溶于醇类溶剂,旋涂于模板层上。醇溶剂诱导PA⁺选择性溶出,同时目标阳离子插入,形成PbI₂–(PiEA)I₂等中间相。
目标界面形成:通过后续退火处理,中间相转化为目标CLLD界面结构,如(PiEA)PbI₄。
纯化处理:使用异丙醇清洗去除残留的PAI和未反应的(PiEA)I₂,获得纯净的3D/CLLD堆叠结构。
研究表明,PA₂PbI₄因其亚稳态特性,易于被醇溶剂蚀刻并发生阳离子交换,是理想的模板材料。相比之下,更稳定的2D钙钛矿(如PEA₂PbI₄、FPEA₂PbI₄)难以实现完全交换。
结构与光电性能表征验证
所研究的3D/2D结构的表征
以典型CILD界面(PiEA)PbI₄为研究对象,通过X射线衍射(XRD)、紫外-可见吸收光谱、掠入射广角X射线散射(GIWAXS)等手段验证STG策略的有效性:
模板层PA₂PbI₄在6.5°处具有特征衍射峰,吸收峰位于500nm;
经STG处理后,该峰消失,出现目标(PiEA)PbI₄在8.5°处的衍射峰和545nm处的激子吸收峰;
GIWAXS显示目标2D层具有混合取向(面内与面外共存),有利于电荷传输;
电子迁移率达3.8×10⁻³cm²V⁻¹s⁻¹,与常用电子传输材料PCBM相当。
扫描电子显微镜(SEM)图像显示STG过程对3D钙钛矿晶粒无明显腐蚀,界面层致密且厚度均匀(约40nm)。
原型钙钛矿太阳能电池性能
钙钛矿太阳能电池的光伏性能
电池结构与制备
采用p-i-n结构 制备3D/STG-目标2D钙钛矿太阳能电池,具体结构为:玻璃/ITO或氟掺杂氧化锡(FTO)/[2-(3,6-二甲氧基-9H-咔唑-9-基)乙基]膦酸(MeO-2PACZ)/3DCs₀.₁₅FA₀.₈₅PbI₂.₈Cl₀.₂(FA为甲脒鎓)/STG-目标2D/苯基-C₆₁-丁酸甲酯(PCBM)/C₆₀/浴铜灵(BCP)/银。同时制备无2D界面层的对照电池和3D/模板2D-PA₂PbI₄电池作为对比。
光伏性能测试
基于STG策略制备的p-i-n结构PSCs表现出优异性能:
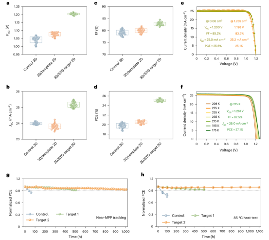
统计分析显示,3D/模板2D电池的光电转换效率(PCE)从对照电池的19.8%±0.5%提升至20.5%±0.3%,而3D/STG-目标2D电池的PCE显著提升至25.1%±0.2%,主要得益于开路电压(Vₒc)从1.042±0.019V提升至1.204±0.005V;
小面积(0.06cm²)最优电池的PCE达到25.6%,其中Vₒc=1.200V,填充因子(FF)=85.2%,短路电流密度(Jₛc)=25.0mAcm⁻²,经新加坡太阳能研究所独立验证,测试结果与实验数据高度一致,相对偏差小于3%;
大面积(1.235cm²)电池的PCE达到25.1%,Vₒc=1.198V,FF=83.3%,Jₛc=25.2mAcm⁻²,展现出良好的面积扩展性;
低温性能测试显示,在215K时电池PCE达到27.1%,Vₒc=1.261V,FF=82.5%,Jₛc=26.0mAcm⁻²,为近地空间和极地地区应用提供了可能。
稳定性测试
3D/STG-目标2D电池表现出优异的稳定性:
在1个太阳等效白光LED照射下,接近最大功率点(MPP)运行1000小时后,仍保留93%以上的初始效率;
在85℃氮气环境中热老化1100小时后,初始效率保留率超过98%;
与传统2DPEA₂PbI₄界面层相比,STG-目标2D界面层对3D钙钛矿的保护作用更显著,能有效抵御环境空气侵蚀。
本研究提出的选择性模板生长(STG)策略通过“亚稳态模板+阳离子交换”的创新思路,突破了化学惰性低维(CILD)界面的制备瓶颈。基于该策略的钙钛矿太阳能电池,在1.235cm²活性面积上实现25.1%的高效率,同时具备优异的长期运行稳定性和热稳定性。该策略不仅拓展了钙钛矿界面材料的选择范围,还为高效稳定、低成本、规模化的钙钛矿光伏技术发展奠定了基础,有望推动钙钛矿太阳能电池向实际应用迈出关键一步。
联系电话:400 008 6690
美能钙钛矿复合式MPPT测试仪采用A+AA+级LED太阳光模拟器作为老化光源,以其先进的技术和多功能设计,为钙钛矿太阳能电池的研究提供了强有力的支持。
▶ 3A+光源,光源寿命10000h+,真实还原各场景实际光照条件
▶ 可选配恒温恒湿箱,满足IS0S标准
▶ 多型号电子负载可选,多通道独立运行
▶ 不同波段光谱输出可调:7.350-400nm/400-750nm/750-1150nm均独立可控
美能钙钛矿复合式MPPT测试仪主要应用于成品钙钛矿单结,叠层成品电池稳定性测试。由于钙钛矿电池的输出特性易受光照、温度等环境因素影响,其最大功率点会频繁波动。MPPT控制器通过实时追踪并锁定最大功率点,能确保系统始终以最优功率输出。这不仅能最大化发电量,还能提升整个光伏系统的工作稳定性和经济性。
原文参考:Selective templating growth of chemically inert low-dimensional interfaces for perovskite solar cells
相关产品










































































