
量子效率测试仪
PL/EL一体机
Sinton硅片少子寿命测试仪
Sinton硅块少子寿命测试仪
绒面反射率测试仪
3D共聚焦显微镜
在线四探针方阻测试仪
全自动扫描四探针方阻测试仪
在线薄膜厚度测试仪
晶化率测试仪
Horiba显微共焦拉曼光谱仪
傅里叶红外光谱仪
霍尔效应测试仪
分光光度计
全光谱椭偏仪
Horiba椭圆偏振光谱仪
TLM接触电阻率测试仪
超景深显微镜
网版智能影像测量仪
全自动影像测量仪
卧式拉力机
电池片稳态光衰老化试验箱
电池片紫外老化试验箱
电池片拉脱力综合测试仪
外观检验台
湿漏电测试系统
组件实验室EL测试仪
紫外老化试验箱
稳态光衰老化试验箱
电流连续性监测系统
PID测试系统
旁路二极管测试系统
LeTID测试系统
反向电流过载系统
脉冲电压测试系统
绝缘耐压测试仪
接地连续性测试仪
绝缘耐压接地测试仪
湿热环境试验箱
湿冻环境试验箱
热循环试验箱
动态机械载荷测试机
静态机械载荷测试机
冰雹冲击试验机
引出端强度试验机
霰弹冲击试验机
抗划伤(切割)测试机
剥离试验机
万能材料试验机(单臂)
万能材料试验机(双臂)
光伏玻璃透过率测试仪
醋酸测试试验箱
交联度测试系统
二极管接线盒综合测试仪
落球冲击试验机
半自动四探针
全自动探针式台阶仪
多通道太阳能MPPT系统
Horiba稳瞬态荧光光谱仪
大面积钙钛矿方阻椭偏二合一测试仪
大面积钙钛矿影像显微二合一监测站
钙钛矿P1激光划线测试仪
钙钛矿在线PL测试仪
钙钛矿在线方阻测试仪
钙钛矿在线膜厚测试仪
钙钛矿工艺检测工作站
手持式IV测试仪
便携式EL测试仪
手持热成像测试仪
户外组件多通道测试系统
光伏逆变器电能质量测试仪
无人机EL检测仪
IV测试仪
IVEL分选机
Franuhofer ISE最新研究:效率达33.1%,全纹理钙钛矿/硅串联电池通过两步混合蒸发法+PDAI界面层赋能
日期:2025-09-12浏览量:535
钙钛矿 / 硅叠层电池是光伏领域的重要方向,但现有高性能叠层电池多以 “溶液法” 制备钙钛矿,需定制硅底电池(如抛光、适配金字塔尺寸),与工业主流 > 1μm 随机金字塔纹理硅不兼容;全纹理钙钛矿/硅叠层电池虽低成本且光管理优,却受困于钙钛矿 / C₆₀界面钝化难题。本研究用兼容工业纹理硅的混合两步钙钛矿沉积法,引入 PDAI 处理钙钛矿表面,解决全纹理电池关键瓶颈(金字塔高度>1μm)-制备出认证效率 33.1%(VOC=2.01V)、户外稳定性优异的高性能全纹理钙钛矿 / 硅叠层太阳能电池。
美能大平台钙钛矿叠层电池PL测试仪,结合光强依赖性 PL 幂律关系实现钙钛矿膜质量快速精准评估;PDAI处理既通过场效应钝化减少界面复合损耗,又提升全钙钛矿吸收层电子浓度以降低载流子传输损失。
核心机制:从界面到体相的电子积累
基于模拟的策略以克服钙钛矿载流子传输层界面的非辐射复合与传输损失
基于实验验证的钙钛矿 / 硅叠层电池模型,通过光电电池模拟明确了钙钛矿 / C₆₀界面的优化方向,界面性能主要由两个参数决定(化学钝化质量、能带排列特性)。通过引入具有高偶极矩的PDAI分子对钙钛矿表面进行处理,我们成功实施了功函数工程:
减少界面复合:PDAI与钙钛矿表面(本研究采用混合两步法,形成富有机物的表面终止)相互作用,形成正偶极(负极朝向C₆₀,正极朝向钙钛矿)。这有效降低了ΔEC,ETL(从180 meV降至70 meV),使电子在界面处大量积累,显著抑制了界面复合,从而提升了VOC。
提升体相电导率:由于钙钛矿材料本征的特性,这种界面处的电子积累效应延伸至整个钙钛矿吸收层,使得体内的电子浓度提升了近40倍。根据公式 σ = q * n * μ,电导率(σ)随之大幅提高,从而显著降低了串联电阻和传输损失,成为FF提升的主要驱动力。
数据分析表明在1-sun 光照下 OC 和最大功率点(MPP)条件下,目标电池的高 n/p 比仍能维持;钙钛矿 iVOC 从 1.12 V 升至 1.20 V(S₀,ETL 均为 7×10⁴ cm/s),叠层电池外电路 VOC 从 1.84 V 升至 1.92 V;全钙钛矿体相平均电子浓度从 1×10¹⁴ cm⁻³(参考)升至 4×10¹⁵ cm⁻³(目标),显著提升电子向 ETL 的传输效率。
PDAI 与钙钛矿表面的相互作用
能量学与表面化学特性
通过湿化学旋涂法(可扩展为浸涂)在钙钛矿 / C₆₀界面引入 PDAI;XPS证实了PDAI分子的存在、UPS表明 PDAI 诱导形成了表面偶极子及DFT计算证实PDAI 与富有机表面作用形成正偶极子。这一差异表明,钙钛矿表面终止特性与分子 - 表面相互作用,是决定偶极子取向的关键因素,对钝化分子的作用效果至关重要。
表面钝化效果与导电性提升
钝化效果与导电性影响
为验证 PDAI 对钙钛矿的表面钝化效果及导电性提升作用,研究通过多类精准表征手段得出核心结论:
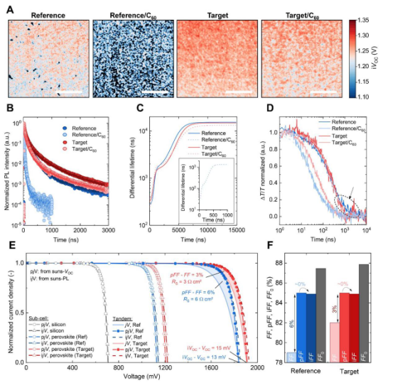
高光谱光致发光(PL)成像:显示无 C₆₀时参考钙钛矿内建开路电压平均 1.23 V、标准差 38 mV,PDAI 处理后 iVOC 升至 1.25 V(提升 20 mV)、标准差降至 26 mV,体现轻微化学钝化作用,且沉积 C₆₀后 PDAI 钝化堆叠 iV_OC 仍维持 1.23 V(参考样降至 1.15 V),AM-KPFM)进一步证实接触电位分布更均匀;
TRPL/TA光谱:显示PDAI处理有效抑制了界面复合和浅陷阱态,延长了载流子寿命。
Suns-VOC & Suns-PL成像:关键性地证明了FF的提升主要源于传输损失的降低(pFF-FF差值从6%降至3%),而非选择性或复合的改善(iFF和iVOC-VOC差值变化很小)。
THz/SCLC测量:排除了迁移率(μ)变化的主导作用,确认电子浓度(n)的增加是电导率提升的根本原因。
电池性能与稳定性

钙钛矿 / 硅叠层太阳能电池的性能与稳定性
将PDAI策略应用于全织构叠层电池后:
效率:最佳效率从29.1%提升至32.3%,最终通过调整钙钛矿带隙优化电流匹配,效率达到33.1%(VOC=2.01 V)。
重现性:该策略在多个国际实验室(KAUST, Fraunhofer ISE)均展现出优异的重复性。
稳定性:在红海沿岸的户外测试中,PDAI电池显示了极其稳定的电流输出,而参比电池的电流则持续衰减。BACE测量表明,PDAI处理将可移动离子浓度降低了约三分之二,有效抑制了离子迁移,这是稳定性增强的关键原因。湿热稳定性测试(85°C/85% RH, 1000h)同样证实了其增强的稳定性。
本研究阐明了一种先前被忽视的机制:界面处的场效应钝化能够深度调制钙钛矿体相的电子传输特性。PDAI处理通过同时减少界面复合和体相传输损失,一举攻克了全织构叠层电池在VOC和FF方面的核心难题,使其性能与更复杂的平面结构相当。更重要的是,该方法与工业化织构硅片完全兼容,为钙钛矿/硅叠层电池的商业化量产铺平了道路。未来的工作可进一步聚焦于优化混合法制备的钙钛矿体相质量,以期实现更高的性能突破。
联系电话:400 008 6690
美能大平台钙钛矿叠层电池PL测试仪通过非接触、高精度、实时反馈等特性,系统性解决了太阳能电池生产中的速度、良率、成本、工艺优化与稳定性等核心痛点,并且结合AI深度学习,实现全自动缺陷识别与工艺反馈。
▶PL高精度成像:采用线扫激光,成像精度<75um/pix(成像精度可定制)
▶支持 16bit 颜色灰度:同时清晰呈现高亮区域(如无缺陷区)与低亮区域(如缺陷暗斑)
▶高速在线PL检测缺陷:检测速度 ≤ 2s,漏检率 < 0.1%;误判率 < 0.3%
▶AI缺陷识别分类训练:实现全自动缺陷识别与工艺反馈
通过美能大平台钙钛矿叠层电池 PL 测试仪对 PDAI 处理前后钙钛矿薄膜的光致发光(PL)特性及载流子动力学相关 PL 衰减行为进行监控,系统研究了 PDAI 对全纹理钙钛矿 / 硅叠层电池的表面钝化效果与导电性提升机制,为高性能全纹理钙钛矿 / 硅叠层电池的界面优化与薄膜质量评估提供技术支撑。
原文参考:Electron accumulation across the perovskite layer enhances tandem solar cells with textured silicon
相关产品









































































